发布时间:2026-02-28
浏览次数:24
编者按
2026年2月28日,第15个国际罕见病日,全球已知罕见病超过7000种,影响约3亿人口,其中约80%由遗传因素导致。仅在中国,罕见病患者总数预计已超过2000万。然而,由于患者群体分散、病理机制复杂,90%以上的罕见病至今尚无有效治疗药物。2月19日,国际顶级期刊《Nature》发表重磅研究成果,针对罕见病“确诊难、漏诊率高”的全球性难题,上海交通大学人工智能学院与医学院附属新华医院联合团队成功开发了全球首个 AI 智能体罕见病循证推理诊断系统——DeepRare,首次在罕见病诊断的准确性上,超越了拥有十年以上经验的临床专家。然而,精准诊断只是第一步,明确致病基因后,如何理解疾病机制?如何筛选验证潜在的治疗药物?……
近年来,斑马鱼凭借其独特优势,在罕见病机制研究、药物筛选评价、疾病治疗等领域展现出巨大的潜力,先后已有数十篇基于斑马鱼模型(1.基于斑马鱼构建的4种常用罕见病模型;2.国际罕见病日| 看斑马鱼如何解密各类罕见遗传疾病!)的罕见病研究成果在nature等顶刊相继发表。本期,我们一起来回顾2025年斑马鱼在罕见病研究与治疗中的应用进展——
01、斑马鱼等揭示靶向ABHD18或可治疗巴氏综合征

文章题目
Genetic suppression features ABHD18 as a Barth syndrome therapeutic target
杂志:Nature(IF=48.5)
发表时间:2025年9月3日
作者:Jason Moffat,Vincent A. Blomen,Sebastian M. B. Nijman等
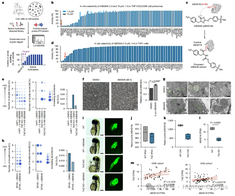
巴氏综合征(Barth Syndrome, BTHS)是一种罕见的X连锁遗传病,主要由TAFAZZIN(TAZ)基因突变引起。TAZ基因负责参与心磷脂(Cardiolipin, CL)的代谢重塑过程。本研究首次确定了ABHD18是人类细胞中催化心磷脂去酰化为MLCL的关键酶。研究表明,在TAZ缺陷背景下,通过遗传敲除或小分子抑制ABHD18,可显著降低MLCL/CL比率,恢复线粒体超复合物稳定性和能量代谢功能,从而有效缓解小鼠心肌病表型及患者细胞的功能异常。研究团队进一步开发出了选择性共价抑制剂ABD646,在患者成纤维细胞、TAZ敲除斑马鱼及Taz−/Y小鼠中均实现疾病表型逆转,不仅揭示了心磷脂重塑通路的核心节点,还为BTHS的治疗提供了全新视角。

02、斑马鱼揭示VACTERL综合征新机制

文章题目
Loss of med14 causes developmental malformations characteristic of VACTERL association by disrupting the Mediator complex
杂志:Genes & Diseases(IF=9.4)
发表时间:2025年8月2日
作者:Jingwen Liu, Ying Yi Zhang, Qiang Wang等
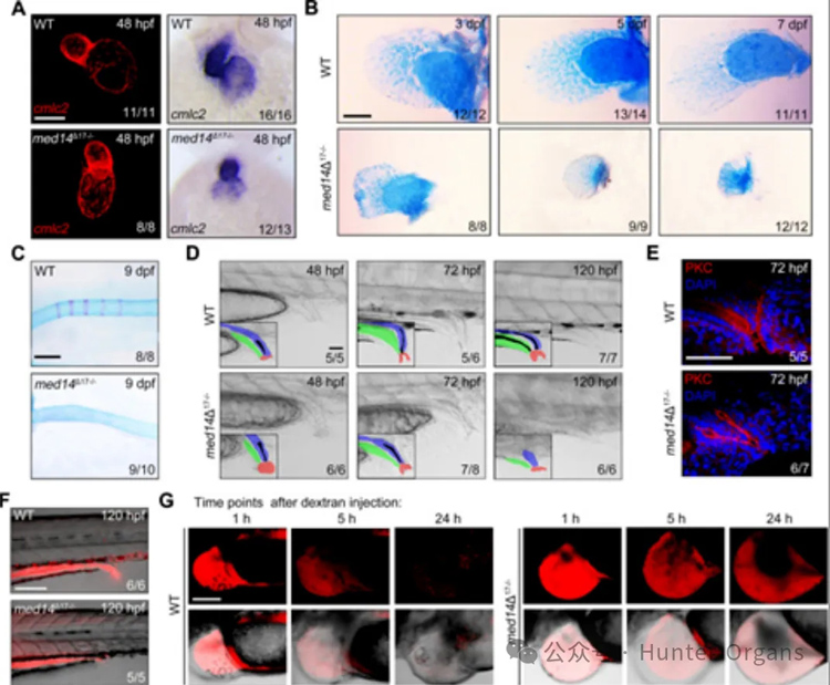
VACTERL综合征是一种以多器官发育畸形为特征的罕见疾病,包括心脏、胸椎、肾脏等结构异常,但其遗传病因尚不完全明确。本研究利用斑马鱼模型,揭示了MED14基因在胚胎器官发育中的关键作用,并首次发现其突变与VACTERL综合征的直接关联。
研究结果显示,med14基因缺失导致斑马鱼出现心脏、胸鳍、脊椎、泄殖腔和前肾等多器官发育畸形,这些表型与人类VACTERL综合征的临床表现高度重合。进一步机制研究表明,Med14是Mediator复合物的核心亚基,其缺失破坏了Mediator复合物的组装,进而干扰了Wnt信号通路等相关发育信号的转导。研究团队在一名VACTERL综合征患儿及其家族中鉴定出MED14基因的新错义突变,首次从遗传学角度确认MED14突变是该罕见病的致病因素之一,为VACTERL综合征的分子诊断提供了新的候选基因,也为该病的发病机制研究奠定了重要基础。

03、清道夫内皮细胞通过吞噬溶血有毒分子减轻组织损伤

文章题目
Scavenger endothelial cells alleviate tissue damage by engulfing toxic molecules derived from hemolysis
杂志:PNAS(IF=9.4)
发表时间:2025年2月11日
作者:Yimei Dai,Jin Xu等
文章主题:
红细胞生成性卟啉病(EPP)是一种光诱导溶血的罕见遗传病,主要症状是皮肤光敏性和肝脏疾病。本研究在斑马鱼中发现清道夫内皮细胞(SECs),一种具有显著内吞能力的特化内皮细胞,能够吞噬溶血的两种主要有毒副产物——大分子血红蛋白(Hb)和小分子未结合胆红素(UCB),其在生理及病理性溶血过程中起保护性作用。为了证明SECs在溶血过程中的保护作用,研究团队利用斑马鱼红血球生成性卟啉症模型,该模型由于铁螯合酶突变导致过量的原卟啉IX(PPIX)积累,从而引起光敏感性溶血和幼虫死亡。SECs通过Stab2促进过量PPIX的清除,从而减轻了PPIX引起的幼虫死亡。

04、利用斑马鱼Werner综合征模型发现潜在抗衰药

文章题目
Establishment and application of a zebrafish model of Werner syndrome identifies sapanisertib as a potential antiaging drug
杂志:PNAS(IF=9.4)
发表时间:2025年1月30日
作者:Jianlong Ma,Jingmei Song,Lingfei Luo 等
文章主题:
Werner综合征是一种罕见的遗传性早衰疾病,由WRN基因突变引起,常表现出基因组不稳定、细胞衰老和寿命缩短等衰老特征。本研究通过建立斑马鱼Werner综合征模型,成功构建了一种高效、经济的斑马鱼抗衰老药物筛选平台,并从小规模筛选中发现抗癌药物sapanisertib具有延缓衰老的潜力,不仅为早衰症患者提供了潜在的治疗方案,也为延缓衰老提供了全新的药物和机制。

05、基于SMN1/SMA验证探究斑马鱼基因变异的临床相关性

文章题目
Clinical relevance of zebrafish for gene variants testing. Proof-of-principle with SMN1/SMA
杂志:EMBO Molecular Medicine(IF=8.3)
发表时间:2025年12月15日
作者:Brett W Stringer, Brunhilde Wirth, Jean Giacomotto等
文章主题:
脊髓性肌萎缩症(SMA)是一种由SMN1基因功能丧失导致的遗传性疾病,表现为脊髓和脑干运动神经元丢失,进而引起进行性肌无力和萎缩。SMA曾是全球婴儿死亡最常见的遗传原因。本研究首次证明了斑马鱼可作为临床基因变异解读的高效工具。针对新生儿筛查中发现的两种SMN1意义不明确变异(VUS),研究团队利用斑马鱼SMA模型在18个工作日内完成了功能性评估。
研究结果显示,两种VUS mRNA均可完全挽救smn基因敲除斑马鱼的形态缺陷、运动功能障碍和早期死亡表型,与野生型SMN1 mRNA效果相当。基于这一结果,临床团队决定对两名携带VUS的婴儿暂不启动治疗。截至14月龄,两名儿童仍无症状,生长发育正常,避免了每人超过200万美元的不必要治疗费用。研究还证实该方法可区分部分功能丧失的低效等位基因,为晚发型SMA的诊断提供参考,也为斑马鱼模型在临床基因变异解读中的应用提供了坚实的原理验证,表明其可作为精准医疗时代支持临床决策的有力工具。

作为健康美丽产业CRO服务开拓者与引领者、斑马鱼生物技术的全球领导者,环特生物搭建了“斑马鱼、类器官、哺乳动物、人体”四位一体的综合技术服务体系,开展健康美丽CRO服务、科研服务、智慧实验室搭建三大业务。目前,环特已建立Werner综合征、先天性脊柱侧凸、Acrofacial Dysostosis–Cincinnati 综合征(辛辛那提型肢面发育不良,AFDCIN)、Dravet综合征(DS)等斑马鱼罕见病模型及200多种各类疾病斑马鱼模型,脑类器官、心脏类器官及各种肿瘤类器官培养平台,欢迎有需要的读者垂询!